InsMark Illustration System

 

The InsMark Illustration System (IIS) is recognized as the most powerful sales and marketing presentation system in the life insurance industry.  With IIS, you can create consistent sales illustrations for your clients for any life product you sell.

The IIS includes several types of illustrations: Comparisons to Alternatives, Personal Planning, Estate, Charitable, Corporate-Owned, Executive-Owned, Split Dollar, Investment Calculators, IRA Calculators, and Needs Analyses.

These illustrations are easier for your clients to understand, helping you to close more cases. The most successful agents use InsMark. We encourage you to listen to what Bill Zimmerman has to say:

Insmark Illustration System
Licensing Fee:
$999.00
Required Maintenance Fee:
$45.00 /month


Your System comes with Snap-Ons. Snap-Ons enable the instant transfer of policy data from your company's illustration software to this InsMark System.

This System also includes Life Plan. 

Comparison Sample: Various Financial Alternatives

Comparison Sample: Various Financial Alternatives

Illustration Selections

 

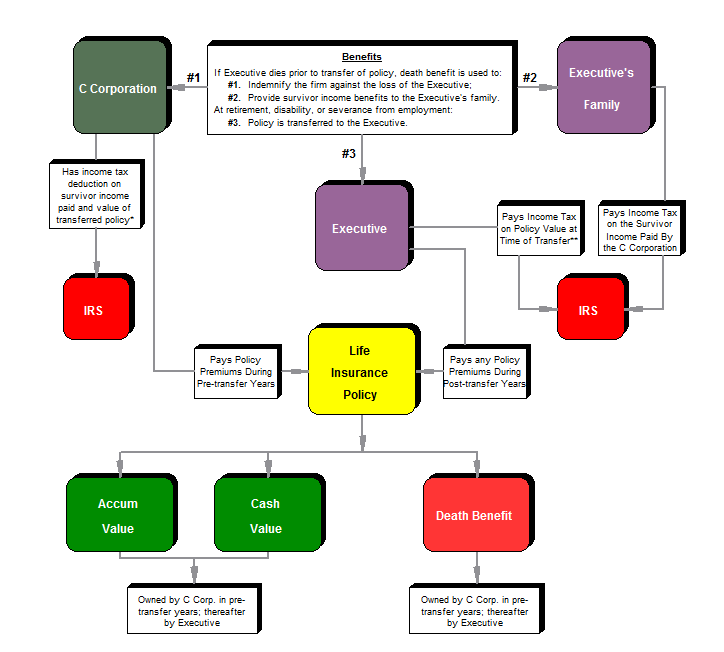
The Comparison Flow Chart above is from the Various Financial Alternatives illustration selection, which every agent can use!   The complete list of illustration selections available in IIS is below.  Further below is the Flow Chart from another popular illustration selection, Executive Trifecta.  

But wait, there's MORE!  The illustration software is simply the tool you need to get the job done.  The biggest wealth we offer you is from Robert B. Ritter, CEO of InsMark.  Bob presents strategies, concepts and tips in his blogs, and most blogs include workbooks, which are helpful for understanding the input that generated the illustrations in the blog.  You can use the workbook as a template and edit the input to your own client's data and use the same strategy as outlined in any of Bob's blogs.  And there's still more!  We also provide many training videos from InsMark's YouTube videos.  Use the "Producer's Center" menu selection at the top of this website to learn the huge value InsMark can be to you.

 

InsScribe® Graphics

The output above is a sample of an InsScribe graphic which is generated to coordinate colors that match your illustration output.  InsScribe® graphics include 2-D and 3-D flow charts (shown above), circle summaries, landscape graphs, and multiple mini-graphs.

Comparisons

  • Permanent vs. Term
  • Other Investments vs. Your Policy
  • Various Financial Alternatives
  • Cost of Waiting Analysis (Buy Now vs. Buy Later Comparison)
  • Comparison of any Two Insurance Plans (Internal Rates of Return Comparison)
  • Comparison of up to Four Insurance Policies (Including Policy Suitability Analysis)

 

Personal Planning

  • Illustration of Values
  • Life Plan Illustration (the best one-page illustration on how life insurance works)
  • Dollars of Benefits for Pennies of Cost (Discounted Dollar)
  • 401(k) Plan Split Funded with Life Insurance
  • Pension Maximizer Analysis
  • Mortgage Acceleration Plan

Estate Illustrations

  • Funding Estate Liquidity with Discounted Dollars
  • Dynasty Trust vs Non-Dynasty Trust Comparison

Charitable Illustrations

  • Charitable Giving Plan
  • Dollars to Charity for Pennies of Cost (Discounted Dollar in Charitable Giving)

Corporate-Owned Life Insurance

  • Corporate-Owned Life Insurance (“COLI”)
  • Salary Continuation Plan/Deferred Compensation Plan
  • Death-Benefit-Only Salary Continuation Plan (“DBO”)
  • Multi-Life COLI Composite Illustrations
  • Dual Security Plan (for LLCs, LLPs, and Partnerships)
  • Executive Trifecta (Key Person Insurance, Survivor Benefits Plus Executive Benefits, for ALL Business Entities Including S Corps and LLCs)
  • Key Executive Life Insurance Calculator
  • Survivor Income Benefits (“DBO”)

Executive-Owned Life Insurance

  • Executive Bonus Plan
  • Executive Security Plan

Business 

  • Funding Buyouts with Discounted Dollars

Split Dollar (Economic Benefit Regime)

  • Employer-Sponsored Endorsement Split Dollar
  • Employer-Sponsored Endorsement Split Dollar with Optional Transfer
  • Employer-Sponsored Endorsement Split Dollar with Salary Continuation
  • Employer-Sponsored Limited Collateral Assignment Split Dollar
  • Private Limited Collateral Assignment Split Dollar

Personal Needs Analysis

  • Survivor Needs Analysis
  • Educational Needs Analysis
  • Cash Flow Analysis
  • Retirement Needs Analysis

Financial Calculators ("InsCalc")

  • Taxable
  • Tax Exempt
  • Hypothetical Portfolio
  • Tax Deferred (capable of showing annuity with guaranteed lifetime income)
  • Equity
  • IRA
  • Roth IRA
  • Comparison of IRAs
  • Inherited IRA
  • Inherited Roth IRA
  • Comparison of Inherited IRAs
  • Defined Contribution Retirement Plan
  • Social Security Benefits
  • Single Premium Immediate Annuity
  • Mortgage Payment
  • Life Expectancy
  • Multiple Accounts Calculator
  • Retirement Income Summary
  • FIFO Withdrawal/Dividend/Loan Calculator

Additional Capacity

  • Built in Animated Screen Shows on Toolbar
  • Customizable Coloring and Shading of illustrations (Themes)
  • Sample Workbooks
  • Extensive Guide to Marketing
  • Extensive Guide to Operation
  • Links to Multiple Insurance Companies
  • Many blogs with Workbooks are available
  • Link to Documents On A Disk

Other Important Features

Sample Illustrations- Sample Illustrations are included for each illustration concept.  Samples allow you to Preview the reports, but more important, they let you review the input that generated them.  A description helps you understand the Sample - making them valuable in helping you learn the System.  Samples can even be used as a template where you can edit the data to your own client's data.

Guide to Marketing - Another indispensable resource is the Guide to Marketing.  This guide provides the "how to" and "when to use" tips for each illustration - straight from InsMark’s President/CEO, Bob Ritter, a Top of the Table and International Forum producer before he founded InsMark.

Screen Shows - The System also contains three personal screen show presentations. Whether a producer is giving seminars to business owners or using a notebook at the kitchen table, these screen shows provide a way to convey solutions prospects need to consider. Included are the following presentations:

  1. How Much Life Insurance Is Enough?
  2. What's the Best Kind of Life Insurance.
  3. Strategies for Retirement Planning.

A screen show presentation of Executive Trifecta is also included in the InsMark Illustration System.

 

Executive Trifecta

Executive Trifecta

Sample Output

Financial Sample Output

Sample Input Screens

Various financial sample input screens